民生健康网:实用的健康养生网站
2026-03-09 11:32:46
互联网
“这哪里只是一款益生菌产品,这是临床真正需要的精准微生态解决方案!” 近日,多位三甲医院内分泌科相关医生到访问宜生公司交流代谢疾病管理新方向,见到微致生物推出的菌源舱系列原位菌产品时,连连赞叹,这款以原位菌为核心的产品,从研发逻辑到技术设计,契合临床对代谢疾病温和、精准干预的需求,也让医生们对原位菌的临床应用价值有了全新认知。

2 型糖尿病、肥胖等代谢疾病的管理始终面临诸多棘手痛点:传统降糖调脂药物存在肝肾负担等副作用,生活方式干预又因患者低依从性难以达到理想效果,而普通益生菌的 “广谱调节” 模式,因菌株来源不明、功能模糊、定植能力弱等问题,很难在临床中真正推广应用。临床真正需要的,从来不是 “泛泛而补” 的益生菌,而是贴合人体生理、适配疾病干预的 “精准型” 微生态解决方案,微致生物原位菌的出现,为这一需求的提出解决方案。
据悉,微致生物是华东医药旗下专注于特定功能性原位菌研发的子公司,提出以“原位采集,定向开发”为核心理念,搭建起完善的原位菌研发体系:
从健康国人肠道中精准采集菌株,依托高通量筛选、AI 辅助、功能验证等核心技术,筛选出具有明确靶向功能的原位菌;
同时构建起微选育、微重组、微递送三大核心技术平台,实现原位菌从筛选、培育到产业化转化的全链路布局。
每一种原位菌株都有明确的专利背书、清晰的作用机制,每一项设计都围绕人体生理特点与临床需求展开,这种 “医药级” 的研发标准,让益生菌从 “日常保健” 真正迈向 “临床级干预”。
而原位菌之所以能成为微生态干预的核心突破口,关键在于其独特的生物优势。作为人体肠道的 “原住民”,原位菌经过与人体长期协同进化,形成了独特的微环境适应性、免疫耐受性与功能生态位互补性,相较于发酵食物、土壤等外源菌株,其肠道定植能力更强、功能发挥更精准、使用安全性更高。
目前,微致生物已成功自主研发出多款具有控糖、调脂、肠道修护等靶向功能的专利原位菌株,其中三款核心专利原位菌株更是各有所长、精准发力:
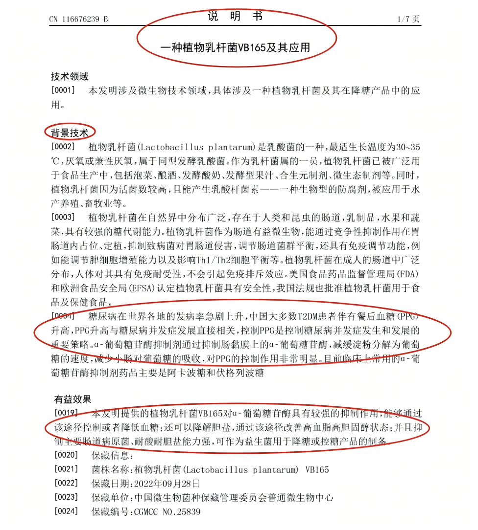
植物乳杆菌 VB165(专利号:ZL 202310921834.5)精准抑制 α-葡萄糖苷酶,从源头延缓糖吸收、平稳控糖;
鼠李糖乳杆菌 VB336(专利号:ZL 202410825955.4)强效抑制脂肪酶,减少脂肪吸收、调节脂代谢;
动物双歧杆菌乳亚种 VB315(专利号:ZL 202311296454.3)高产丁酸、靶向抑菌,修护肠道屏障;
三大菌株各司其职、协同增效,构建起 “控糖 + 控脂 + 护肠” 的精准代谢调控体系,直击代谢疾病干预核心。

▲图片源自《一种植物乳杆菌VB165及其应用--发明专利授权说明书CN202310921834.5》截图
为了让原位菌的靶向功能真正落地,微致生物还以创新技术守住菌株活性:采用囊中囊剂型,通过微递送技术对每个菌株层层包裹,能有效隔绝胃酸侵蚀,确保 VB165、VB336、VB315 顺利抵达肠道并定植发挥作用,从根本上解决了普通益生菌活性易流失的行业痛点。


▲图源:模拟消化环境稳定性测试——动物双歧杆菌乳亚种VB315、鼠李糖乳杆菌VB336
菌源舱、微司麦、微司佑等产品的推出,只是微致生物原位菌研发的一个缩影,未来,原位菌可围绕代谢疾病、肠道疾病、皮肤健康等多个领域,研发出更多精准、高效的原位菌产品,让原位菌这一 “黑科技” 真正服务于更多临床场景,为大众健康提供全新的微生态解决方案。
从一款产品的震撼,到一个领域的探索,微致生物正以原位菌为核心,推动益生菌行业从 “拼活菌数” 向 “拼精准功能” 的深度迭代。

这份迭代,不仅为健康产业注入了新活力,更让临床医生与患者看到了微生态干预的无限可能 —— 未来,依托源于人体、适配人体的原位菌,更多慢性疾病将迎来更温和、更精准、更可持续的干预新方式。
上篇: 肠道原位菌守护“夕阳红”:老年糖尿病管理的“柔软策略”
下篇: 返回列表